近日,球盟会杨惠麟副教授团队和湖南师范大学王智教授团队在环境领域著名学术期刊Environmental Science & Technology上发表了题为“Transcriptome Changes Reveal the Toxic Mechanism of Cadmium and Lead Combined Exposure on Silk Production and Web-Weaving Behavior of Spider A. ventricosus”的论文。该论文从生理学、细胞形态学和转录组水平探究了镉铅联合暴露对成年雌性大腹园蛛蛛丝生产和结网行为的毒性效应及潜在机理。研究发现镉铅联合暴露显著抑制蜘蛛的产丝能力和结网行为。转录组水平鉴定的蛋白质合成基因、蛛丝蛋白基因、AChEs和Glu基因、Far基因和细胞骨架微管蛋白基因可能是毒性效应的潜在生物标志物。该研究为了解农田重金属复合污染的生态毒理效应和机制提供了理论依据。
蜘蛛是重要的捕食性天敌,在调节农业生态系统害虫种群方面发挥重要作用。蜘蛛具有食性广、繁殖力高和抗性强的特点,被认为是污染物的理想指示生物。产丝织网是蜘蛛赖以生存的重要生理机能。壶腹腺是蜘蛛重要的丝腺体,脑神经节作为中枢神经系统负责调控产丝和织网相关的生理功能。蛛网化学成分和物理结构的任何变化都会显著影响结网型蜘蛛的生存及其在生态系统中的功能。镉(Cd)和铅(Pb)等污染物对生物体产生一系列毒性作用。镉被证明对蛛丝的物理化学特性产生不利影响。铅镉复合污染在农业生态系统重金属污染中较为普遍。然而,对于重金属复合污染的生态毒理效应研究还非常有限。大腹园蛛AraneusVentricosus(A.Ventricosus)是一种常见的农田结网型蜘蛛,主要捕食鳞翅目、鞘翅目、半翅目等害虫。本研究以大腹园蛛为研究对象,探讨镉铅联合暴露对蜘蛛产丝和结网行为的毒性效应以及潜在的分子机制,为深入了解多种重金属复合污染的生态毒理效应和机制提供参考。


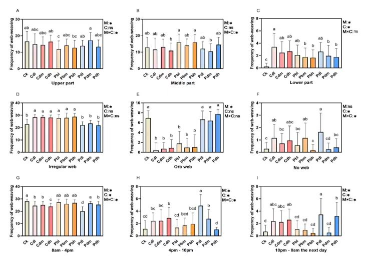
Figure 1. Effect of Cd and Pb combined exposure on(A−C) position of web building, (D−F) type of web building, and(G−I) time of web building of spider A. ventricosus. Data are presented as the mean (x) ± standard deviation (SD).
Different alphabet letters indicate significant differences in means among groups at p <0.05according to two-way ANOVA followed bya Tukey post hoc test including the Ck group. M-Types of heavy metals; C:Treatment concentration. N=25.
首先,Cd和Pb的暴露浓度和暴露模式(单一暴露和联合暴露)对蜘蛛结网时间的影响存在显著差异,暴露模式对结网位置具有显著影响。所有金属暴露组的下部结网频率均显著升高(图1C)。联合暴露低浓度组中不结网频率增加了4.86倍(图1F),联合暴露低、高浓度组夜间结网频率分别增加了4.06和3.71倍(图1I)。结果表明,Cd和Pb联合暴露显著诱导了蜘蛛夜间结网活动,增加了不结网频率,降低结网位置。镉和铅的联合毒性对大腹园蛛结网行为产生了显著不利影响。

Figure 2. Morphological alteration of ampullate gland and cerebral ganglia of spider A. ventricosus under Cd and Pb exposure. The ampullate gland in the control specimens (A,E), Cdm groups (B,F),Pbm groups (C,G),and Pdm groups specimens (D,H).Secretory cell soft he epithelium. r: secretory droplets of the reserve material; e:exocytosis; black arrows: secretory droplets just prior todis charge in to the glandular lumen; m: mitochondria; v:vacuoles with flocculent material; er :cisterns of endoplasmic reticulum; l:gland lumen; n:nucleus; au: autophagosomes; er: cisterns of endoplasmic reticulum; ve: vacuoles with electron lucent content; an: a poptotic nucleus; ac: apoptotic cell; g: glycogen granules; nc: necrotic cell.The cerebral ganglia in the control specimens (I,M), Cdm groups (J,N),Pbm groups (K,O),and Pdm groups specimens (L,P). Synapses in the nervous system. sv: synaptic vesicles; svc: synaptic vesicles releasing the irneuro transmitter on to the synaptic cleft; sf: synaptic basal lamina; sc: synaptic cell; asv: apoptotic synaptic vesicles; asf: apoptotic synaptic basallamina; n: nucleus; m: mitochondria; an: apoptotic nucleus; ac: apoptotic cell; au: autophagosomes. Transmission electron microscopy (TEM). A, B, C, D, I, J, K, and L: Bar=2 μm. E, F, G, H, M, N, O, and P: Bar=1 μm.
生物透镜结果显示,对照组细胞核完整,分泌液滴正常排入腺腔(图2A,E)。在Cd暴露中浓度组中,充满储备物质的液滴已被大量空泡取代,伴随凋亡细胞核和凋亡细胞(图2B,F)。在Pb暴露中浓度组,具有电子透明物的液泡非常少,反而出现了大量自噬体和凋亡细胞核(图2C,G)。在Cd和Pb联合暴露中浓度组中,观察到大量含有电子透明物的液泡,以及核凋亡、吞噬体和自噬体(图2D,H)。对照组神经元具有大量的突触小泡,神经递质正常释放到突触裂隙中(图2I,M),细胞核完整,突触基底层清晰。相反,镉、铅暴露中浓度组的细胞核和突触基底层均表现出凋亡特征(图2J,N,K,O)。镉暴露中浓度组可见凋亡的突触小泡。在铅暴露中浓度组中同时观察到大量凋亡细胞和完全凋亡的突触,突触间隙不明显,无神经递质释放(图2L、P)。结果表明,暴露于镉和铅后,壶腹腺分泌细胞的形态结构和分泌功能,以及脑神经节突触小泡明显受损。而且,Cd和Pb的联合暴露对壶腹腺和脑神经节细胞超微结构的损伤具有协同作用。

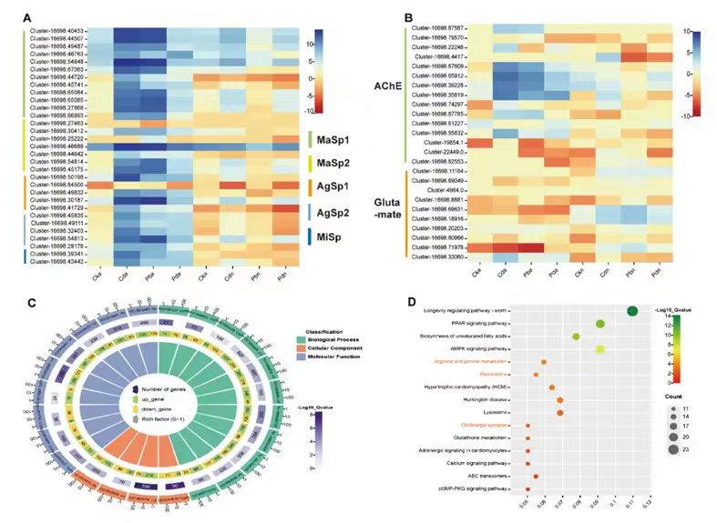
Figure 3. Expression profile differences of genes relative to ampullate silk protein, protein metabolism, neuroregulation, and oxidative stress, in ampullate gland and cerebral ganglia responsive to Cd and Pb toxicity in spider A. ventricosus. A and B: Heatmaps showing relative expression of DEGs related to ampullate spidroin (A)including AgSp, MaSp, and MiSp neurotransmitter (B). Each row shows the relative expression level for a single gene, and each column shows the expression level of a single sample. C: Circle enrich plot indicating the GO terms enrichment analysis of the DEGs in the obtained three treatment groups, including Cd single pollution (Cd), Pb single pollution (Pb), and Cd and Pb combined pollution (Cd/Pb). The outer circle shows the terms id, up, and down indicated the number of up-or down-regulated genes in the corresponding terms. D: KEGG signaling pathway enriched with DEGs in the Cd and Pb combined pollution groups.
图3A中鉴定了30个显著上调的壶腹腺蛛丝蛋白(MaSp、AgSp和MiSp)DEGs。GO富集分析发现(图3C),所有暴露组的DEGs主要与合成和代谢以及抗氧化相关,包括脂质代谢过程、生物合成过程、氧化还原酶活性、肽酶活性和细胞骨架等。对Cd和Pb联合暴露中浓度组进行KEGG通路分析表明,与代谢相关的通路被显著富集,如AMPK信号通路、PPAR信号通路以及精氨酸和脯氨酸代谢(图3D)。在精氨酸和脯氨酸代谢通路中发现10个编码氨基酸代谢酶(speE、P4Ha、AK、MAO)的基因显著下调,表明氨基酸代谢受到抑制。编码脂肪酰基CoA还原酶(Far1、Acsl5和CG5065)和过氧化物酶体酶(Hsd17b4和AGPS)的9个上调基因被注释到与氧化应激相关的过氧化物酶物通路(过氧化物酶和溶酶体),这表明有严重的氧化应激损伤。此外,大量与神经递质合成和释放蛋白相关的上调基因(包括ChAT、VAChT、VGCC)富集到神经调节胆碱能突触通路,提示神经递质被显著诱导。同时,发现大量与乙酰胆碱酯酶(AChEs)相关的DEGs,包括ACHE和ARA1,以及谷氨酸相关基因(GluClalpha、GRIK3、Slc17a6)(图3B)。

Figure 4: Overall regulatory network in response to combined cadmium and lead toxicity. A: Analysis of protein interaction networks and modularity. B: Analysis of KEGG pathways of genes involved in the regulatory network.

通过蛋白质-蛋白质相互作用网络(PPI)和MCODE分析获得总体调节网络。在Cd和Pb联合暴露中浓度组中鉴定了三个互作模块(图4A),它们分别与核糖体和糖酵解、抗氧化功能和突触囊泡循环显著相关(图4B),模块的中枢基因分别为Gapdh2、alphaTub和Unc13a。此外,cytoHubba分析结果支持了上述结论。
Figure 5. Schematic representation of the potential transcriptome-level mechanisms by which spider A. ventricosus to Cd and Pb combined stress results in adverse effects in silk production and weaving behavior. Red boxes represent the signal pathways. Bold gene names in red and green indicate up-or down-regulated genes in response to combined stress of Cd and Pb.
该研究表明,Cd和Pb联合毒性导致大腹园蛛产生但不限于氧化损伤、细胞退行性变化、神经调控和氨基酸合成代谢紊乱,从而抑制蛛丝产生和结网能力。转录组学结果推论,下调的蛋白质合成基因和改变的蛛丝蛋白基因,以及上调的AChEs和Glu基因可能分别是抑制蛛丝蛋白合成,和干扰结网行为的神经调控的响应基因。此外,氧化损伤和细胞退行性变化可能与上调的Far基因和下调的细胞骨架微管蛋白基因的响应有关(图5)。
本研究利用多学科分析方法,发现Cd和Pb联合暴露对大腹园蛛产丝和结网生理功能具有显著的抑制作用。具体表现为,丝重和单根丝的直径降低,织网位置降低,夜间结网和不结网的频率增加;而且,蜘蛛在重金属富集上表现出浓度-效应关系。中浓度的Cd和Pb联合暴露对蜘蛛氧化应激和细胞变性表现协同作用。在转录组水平上调的蛛丝蛋白基因和下调的氨基酸合成代谢基因,上调的Far基因和下调的细胞骨架TUBA基因,以及过表达的AChE和Glu基因可能分别是蛛丝蛋白合成、细胞退化和神经递质诱导的潜在生物标志物。然而,这是基于转录组水平的潜在机制。因此,未来迫切需要开展多组学分析、信号通路和关键基因的功能验证研究,以进一步揭示其分子机制。
文章链接:https://doi.org/10.1021/acs.est.3c06838

第一作者 杨惠麟: 球盟会副教授,硕士生导师。主要从事生态毒理学方向的研究,在农业重金属污染、稻田蜘蛛保护利用、农业环境微生物资源开发与利用等方面取得了创新性成果。在国内外相关领域的高水平期刊Environ Sci Technol, Chem Eng J, Sci Total Environ,Environmental Pollution等国际著名期刊上发表SCI收录论文17篇,其中一区论文9篇,出版专著4本。主持和参与国家自然科学基金、省自科基金、省教育厅科学研究重点项目等研究课题10余项。

通讯作者 王智: 湖南师范大学教授,博士生导师。湖南省普通高校学科带头人,湖南省普通高校青年骨干教师。主持完成国家自然科学基金项目4项、省科技厅重点项目在内的省部级课题8项及多项横向科研项目。在Environ Sci Technol, Environmental Pollution, Sci Total Environ,生态学报等国内外学术期刊发表论文150余篇,出版学术专著2部,出版科普专著3部,获国家授权发明专利3项,获省科技进步三等奖1项(排名第一)。
| 点击下载文件: |